• 欢迎访问常州市金坛区人民政府网站!
 
当前位置:首页 > 政民互动 > 热点回应 > 内容
关于常州春假最新安排的热点回应
  信息来源:看金坛微信公众号 发布时间:2026-03-25 浏览次数: 【打印】 【字体:

今年常州的首个春假

(4月1日—3日)

正好撞上清明小长假

连休6天

去哪玩?怎么玩?

你们想好了吗


3月24日上午

常州召开新闻发布会

市教育局、文广旅局共同发布

首个春假具体安排 

市文广旅、教育、体育、科协等部门联动

免费或优惠开放相关场地

并开设主题实践教育课程

为学生提供丰富优质的互动体验

属于龙城学子的春日限定美好

即将上线!

一、六大研学线路

1. 侏罗纪探秘营:沉浸式探秘中华恐龙园,完成古生物探索,获得专属恐龙勋章及证书。

2. 轨道科技解码营:独家探访地铁“最强大脑”,全景式了解地铁运营体系,以“科技动脉向未来”为主题,完成地铁探秘科学报告。

3. 运河文脉探寻营:行走大运河,解码江南名士基因,见证工业遗产新生。

4. 红色基因传承营:开展“百年前的95后”专题研究,对比“常州三杰”青年时代与当代青少年的责任担当,传承“常州三杰”精神,体验非遗民俗。

5. 智慧农业探秘营:从土壤到果实,解码现代科技农业,体验春种劳动乐趣。

6. 生态智造守护营:深度了解常州在长江大保护、产业绿色转型等方面的实践与成就,探秘光伏智造,围绕“能源、生态与和平”主题,探讨中国智造对全球可持续发展的贡献。

*预约方式:“乐享常州”小程序预约

二、六大服务政策

1.  “常宝培训”公益课:推出包含手作、书画、艺术、阅读等多门类“常宝”公益课程。

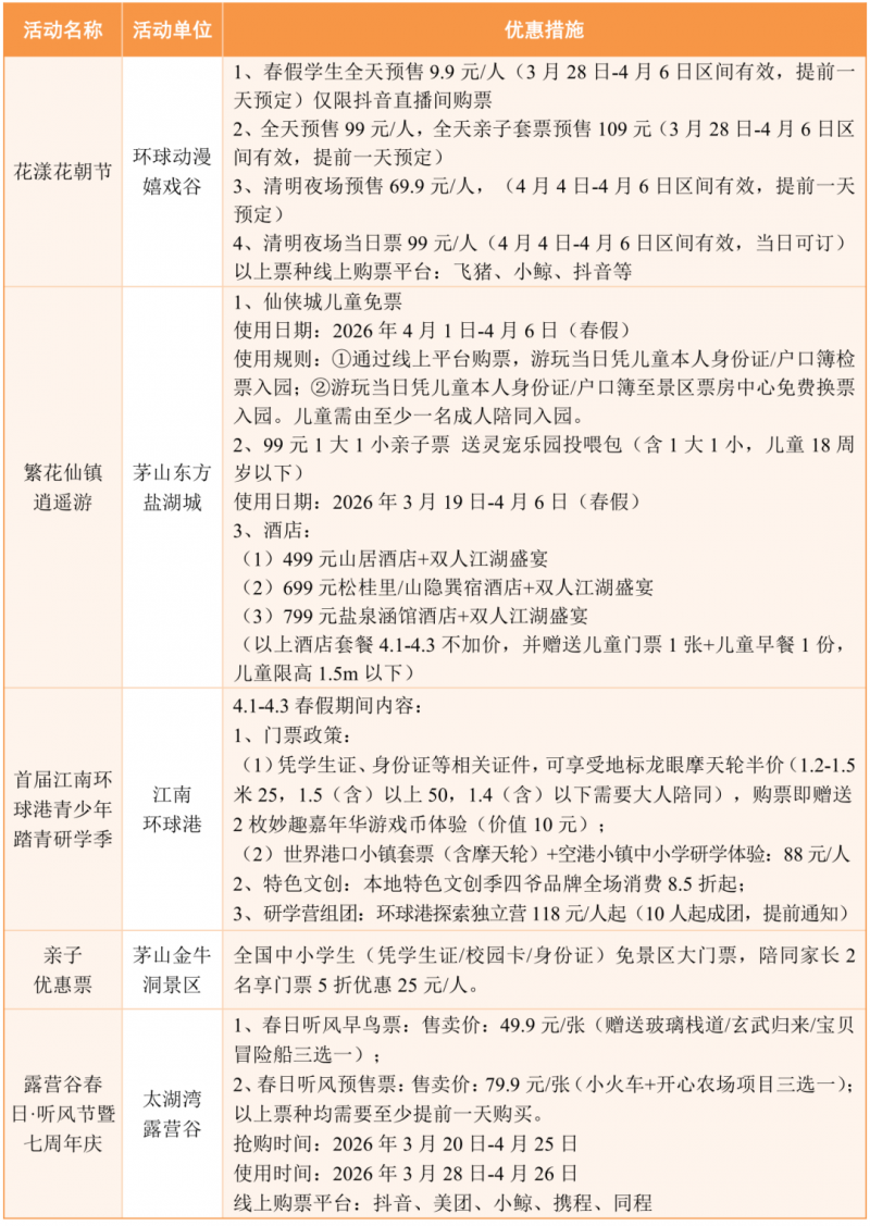
2.  “公益普惠”优惠游:全市各大主力景区推出学生优惠政策,部分实施儿童、中小学生免费入园,部分主力景区同步推出成人促销票和亲子套票。

2026春假文旅优惠措施

(“公益普惠”优惠游)

3.  “暖心守护”畅通行:继续实施外地来常游客公共交通免票政策,全市16周岁以下中小学生免费乘坐公共交通。

4.  “春苗健身”常享动:春假期间,市公共体育场馆游泳项目(常州奥体中心,清潭全民健身中心)对16周岁以下中小学生免费开放,鼓励青少年强身健体,乐享运动时光。

春假“奔跑吧·少年”活动安排(免费)

5.  “官方带娃”无忧托:全市义务教育学校在春假期间(4月1日—3日)面向确有需求的家庭提供免费托管服务。

6.  “童趣艺享”艺术周:春假期间开展儿童演艺免费专场演出,丰富未成年人假日文化生活。

三、六大主题活动

1. 春日非遗嘉年华

春假期间,全市非遗展馆、非遗工作室开设乱针绣、金坛刻纸、常州梳篦、留青竹刻、玉雕、香牌等传统工艺体验课程,体会匠心巧思,领略江南雅致。

2. 春花烂漫寻春记

常州各大景区以“花”为题,推出系列春日活动,融合传统花朝文化与沉浸式游园体验。活动涵盖NPC互动、国风演绎、烟花秀、萌宠互动及市集美食等多元内容,为游客提供丰富春日选择。

3. 乡野寻春享农趣

各乡村旅游重点村围绕自然、非遗与农耕,推出系列春日体验活动,融合亲子互动、手作学习与田园探索。活动涵盖采茶炒茶、挖笋拓印、古法造纸及乡野美食品鉴等多元内容,让全家在动手实践中感受春日的生机与野趣。

4. 智造春天开放日

全市工业旅游区推出融合历史探索、技术展示与互动体验的工业旅游活动,涵盖垃圾发电观摩、火车制造探秘、纺织艺术创造等多元内容,让孩子触摸“常州智造”的过去与未来。市科协推出“智游龙城”科普游。

5. 春日艺术体验营

举办书画、绘本、藏书票、戏剧等艺术体验活动,培养学生艺术素养和审美能力。

6. 博物启智探索行

全市文博场馆推出“虫虫总动员”“进击的植物”等社教活动,开放“龙城志——常州博物馆数字实景研学”,开展人文走读、清明读书会及“穿越时空的红色密码”儿童友好沉浸式互动体验,打造“自然科普+红色人文”双驱动的春日研学矩阵。

春日非遗嘉年华

春花烂漫寻春记

乡野寻春享农趣

智造春天开放日

“智游龙城 科技同行”“科普游”春假线路

春日艺术体验营

博物启智探索行

市教育部门表示,要通过春假向全社会传达“健康第一”的教育理念。为让学生过好春假,义务教育学校会从严从紧控制作业总量,春假期间没有作业,清明假期只布置1天的书面作业,不布置或少布置实践性作业,不布置要家长帮助完成的作业。严禁义务教育学校利用春假违规补课。假期结束的一周内,学校不组织任何形式的考试测试。

教育以及相关部门还将强化春假期间校外培训机构安全管理与隐形变异培训治理,严禁春假期间面向中小学生开展学科类校外培训。通过“四不两直”方式对重点区域、重点机构开展全覆盖巡查,严查以“托管”“AI自习室”等名义隐形变异开展学科类培训、在职教师有偿补课等违规行为。完善联合执法机制,对违规线索快速核查、从严处置并公开通报,切实筑牢培训安全防线,坚决防止春假演变成“培训假”。

春假期间,学校提供免费托管服务。托管对象为家庭照护确有困难的学生,有需要的家长可以自愿向学校提出申请。托管时间,小学为8:20-17:00,初中为8:00-17:30。托管内容,以体育、艺术、科学、阅读活动为主。学校会给予家长以托管时间的自由选择。在校用餐费用据实收取。家长如要安排学生提前离校,也请提前告知学校,做好家校对接。

春假将至,安全为先,让我们陪孩子们赴一场春日之约走进自然、探究科学、感悟历史、体验民俗让“读万卷书”与“行万里路”相交相融使春假成为“行走的课堂”!

扫一扫在手机打开当前页