欢迎访问常州市金坛区人民政府网站!
登录个人中心
繁體版
无障碍
EN
智能问答
首 页
走进金坛
政务动态
政府信息公开
政务服务
政民互动
数据发布
当前位置:
政务公开
>
企事业单位
>
供电公司
>
业务工作
> 内容
信息名称
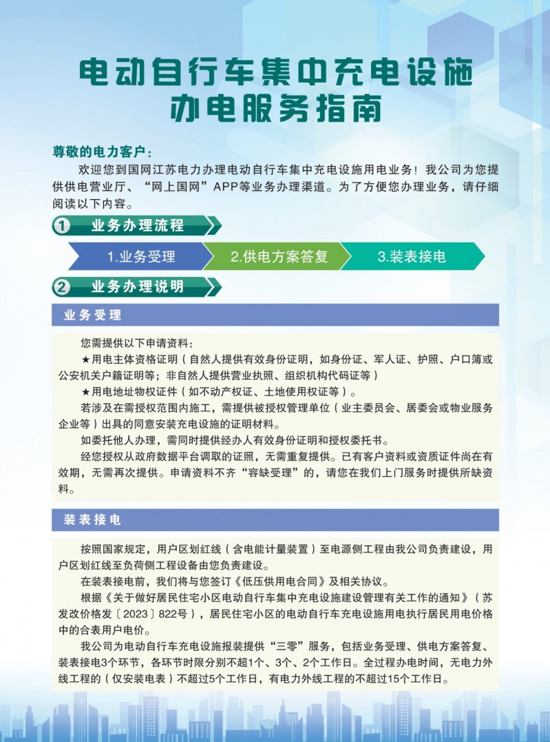
电动自行车集中充电设施办电服务指南
索引号
913204137357015613/2026-00010
主题分类
国土资源、能源
体裁分类
其他
组配分类
其他
供电公司
业务工作
文件编号
发布机构
供电公司
产生日期
2026-03-27
发布日期
2026-03-27
废止日期
有效
内容概述
电动自行车集中充电设施办电服务指南
扫一扫在手机打开当前页